新任或候任CEO往往会低估内外部沟通的复杂性与强度;而心态是否到位、沟通是否高效、行动是否得当,往往是决定成败的分水岭。
亲爱的新任CEO:
首先恭喜你走上新的岗位。对你个人和整个组织而言,这都是真正的“解冻时刻”:既是你职业生涯的重要里程碑,也是创造公共价值的关键节点。但需要提醒,你面临的局面与许多前任已大不相同,这份角色要求你具备前所未有的适应力、韧性和沟通能力。当下,新任CEO被推上舞台的节奏比以往更快,其中一个原因便是时间压力陡增:如今CEO的平均任期已降至历史最低的6.8年1。价值风险也十分显著,研究显示,标普1500指数成分公司因高层交接不善,每年损失的市值高达近万亿美元2。
正如安联集团CEO奥利弗·贝特所言:“没有任何经历能真正让你做好成为公司门面的准备。完全没有。”3许多新任CEO也向我们坦言,最大的挑战之一,正是面对骤然扩大的利益相关方版图:投资者、监管者、媒体、员工、董事会成员,以及更广泛的公众与社区。你将从组织内部的决策者,在几乎一夜之间,转换为聚光灯下的公共角色。而这一角色转换,进一步叠加社交媒体与新技术、新渠道的快速涌现,使学习曲线愈发陡峭。麦肯锡调研发现,《财富》100强CEO中,仅1%具备传播或公共事务背景,凸显了这一挑战的复杂性。
也正因如此,我们撰写了这篇文章,希望为你提供一份主动而持续地管理相关方关系的“实战手册”。内容来自我们新出版的《应时而变的CEO》(A CEO for All Seasons)4,书中汇集了80余场精彩访谈;也参考了《纽约时报》畅销书《卓越领导者的思维模型》(CEO Excellence)5的核心观点。此外,我们还与20余位CEO、市场营销与传播负责人、公关公司高管以及CEO顾问进行了深入交流,并针对《财富》100强CEO的履职准备情况开展了专项研究。
本文将介绍与相关方沟通的“EDGE框架”:拓展视野(Expanded),将CEO定位为连接组织与外界的桥梁;塑造独特叙事(Distinctive),让CEO成为企业价值的首席讲述者;秉持成长心态(Growth-oriented),让团队成为愿景的传播大使;以及深度参与(Engaged),增强与各相关方的有机联结6。为助你顺利“打好前阵”,我们还准备了案例、思考练习与行动清单,帮助你将这些方法真正应用在关键场景中。
拓展视野:从内部管理者走向对外沟通平台
与相关方建立稳固关系,是推动议程落地的关键一步,希望你已顺利开局。《应时而变的CEO》的调研显示,30%的受访CEO认为,若能在任期前两年强化与外部相关方的关系,掌管企业的成功率会大幅提升7。
上任伊始,务必审慎评估与相关方沟通的最佳策略:借职位交接之机,重新梳理既有关系、构筑全新联结;并通过主动沟通,将战略与互动串联成一条清晰的主线。这是你向外界展示优先事项的绝佳窗口。
面向公众的角色,也意味着你必须投入更多心力,围绕愿景和新思路构建共识,并耐心洞察不同相关方在你战略框架中的位置。例如,一位新任CEO将相关方划分为“抵制者、拥护者、盟友、特立独行者”四类,并构建了一套严谨的互动方法,针对不同群体采取差异化沟通方式,并定期复盘。针对每个群体,她都会问两个问题:某项决策将如何影响他们?我们应如何与他们合作?抵制者需要提前沟通以摸清顾虑;拥护者是积蓄势能的关键力量;盟友有助于扩大声量;而特立独行者能推动团队突破既有思维。这套原本为内部设计的分类方法,也帮助她识别出潜在的外部传播大使。对她而言,这套体系既是行为指南,也是凝聚团队、围绕共同愿景协同行动的实践手册。
在履新初期,你可以通过以下方法迅速厘清优先事项:确保交接平稳顺畅、开启“倾听之旅”、进行相关方剖析,以及积极对接与整合新的关系网络。
平稳交接:内部晋升与外部空降的差异化策略
要判断从何处起步,不妨从前任着手,观察他或她如何处理与相关方的关系。其中可能藏着值得借鉴的方法,以及你需要避开的方向。若条件允许,务必在交接期通过前任牵线,快速完成组织关系版图的梳理。
请谨记:交接从不是一场独角戏,而是两段交汇的旅程:你走向台前的同时,前任正在退场。唯有双方都保持谦逊、彼此成全,企业才能平稳完成权力过渡,为未来发展打下良好基础。
交接期也是化解质疑、重建关系的窗口期。主动拜访一些不在常规名单上的对象,例如持保留意见的投资人,或对公司态度尖锐的媒体记者,在他们舒适的场域坦诚交流。不必急于争取认可,而应真诚倾听他们的顾虑,记录反馈,让对话成为搭建桥梁的起点。
若你是内部晋升,务必提醒自己:要以“外来者眼光”审视组织。内部晋升的优势在于熟悉与延续,但也容易陷入路径依赖,忽视对现状的必要挑战。优秀的内部继任者既尊重过往,也会坚定传递一个信号:“既往经验不足以开创未来。”部分新任CEO会与前任联手完成过渡,例如一同主持员工问答会,明确哪些传统需要继承(如文化与人才理念),哪些领域有待加强(如研发与技术)。通过倾听异议、研究行业标杆识别盲区、分析离职访谈等方式,都能帮助你以外部视角洞察组织内存在的体验与认知差异。
若你是外部空降,则请先做一名“好学生”。尽早系统梳理企业档案,理解其发展逻辑与精神内核,从历史脉络中提炼出延续至今的关键原则。尊重过去,才能更有力量地引领未来。同时,也要珍视你的客观性,这是外部继任者最大的优势,让你能在初期迅速确立节奏、果断出手,为企业构建持久的竞争力。
最后要强调:过渡期必须争分夺秒。当下竞争节奏迅猛,新任CEO根本不存在所谓的“蜜月期”。其他岗位或许有一年半载的适应期,但对CEO而言,从你上任的第一天起,组织就期待你准备充分、步伐稳健。
请谨记:交接从不是一场独角戏,而是两段交汇的旅程,你走向台前的同时,前任正在退场。唯有双方都保持谦逊、彼此成全,企业才能平稳完成权力过渡,为未来发展打下良好基础。
倾听之旅:对话核心相关方
“倾听之旅”是一扇了解核心相关方真实想法的窗口。花时间与他们一对一交流,听他们如何评价公司现状、如何构想未来。这些对话能帮助你识别愿景中的优势与潜在风险,看清哪些机制运转顺畅、哪些问题需要马上处理,同时也能让你在起步阶段培养更开放、更灵活的心态。面对不确定的问题,坦诚说一句“这个我还不太清楚”8,不会削弱你的权威,反而因为真实而更容易获得对方的坦诚反馈与支持。
越早启动倾听之旅越好。你履新之初,是人们最愿意畅所欲言的时刻;角色逐渐稳固之后,他们反而会有所顾虑。提前准备好问题框架,确保对话能够激发建设性反馈、促成协作(参见边栏“倾听之旅核心问题参考”)。同时,这段时间也是打磨个人叙事的最佳时期,就像竞选者不断打磨自己的演说9,你也需要在交流中找准方向,形成更清晰、更具说服力的表达。后文对此还有详述。
本质上,倾听之旅不只是“听见”,更是“学到”;更重要的是,它能向组织传递你真正关注什么。当CEO提出或刻意避开某个问题时,本身就是一种明确的管理信号。
有位立志推动“创新变革文化”的CEO,每次会议开场都会问:“你最近在尝试什么新东西?”久而久之,为了能给出更好的回答,员工的行为开始发生变化,企业的创新氛围也随之激活。另一位强调“客户中心”的CEO则习惯追问:“最近哪条客户反馈促使你改变了做法?”可见,精准的问题本身,就能成为推动转型的强大引擎。
相关方剖析:结构化评估与洞察
“相关方剖析”是一套系统性的分析方法,用于从外部视角审核公司的战略与表现。对于外部空降的CEO而言,这项分析尤为关键。
开展剖析时,你需要与传播、投资者关系、市场等团队紧密协同,系统搜集关键数据并深入分析,厘清各类相关方的利益诉求、影响范围和关键期待。你也可以借助生成式AI提升分析效率。评估的重点在于兼顾内外视角,既要全面诊断问题,也要制定可落地的解决方案,同时与行业标杆进行对照,衡量自身表现。
最终目标是真正理解相关方的动机与逻辑(思考练习1),确保你的愿景既能回应短期期待,也能契合长期诉求。剖析完成后,你与领导团队将能对“何以制胜”形成清晰共识。
整合新人脉:激活CEO专属关系网络
CEO这一角色常常伴随着孤独感。许多CEO都强调,构建一个强大的同行网络至关重要。作为新任CEO,你应主动与其他CEO接触,那些面临相似挑战的同行,或曾走过相同道路的前辈,都能为你提供宝贵参考。事实上,不少新任CEO已将这样的同行圈视为自己的“私人董事会”。

独特叙事:打造个人叙事,精准触达相关方
面对层出不穷的新需求,更需聚焦“非你不可”的领域。第一天起,就要开始积累“信任储蓄”,用真实、鲜明、个性化的叙事激发相关方的共鸣。这种叙事,就像政界的“造势演讲”,不仅要讲清愿景和战略,更要在情感上触达听众、凝聚人心。
掌握四大叙事维度
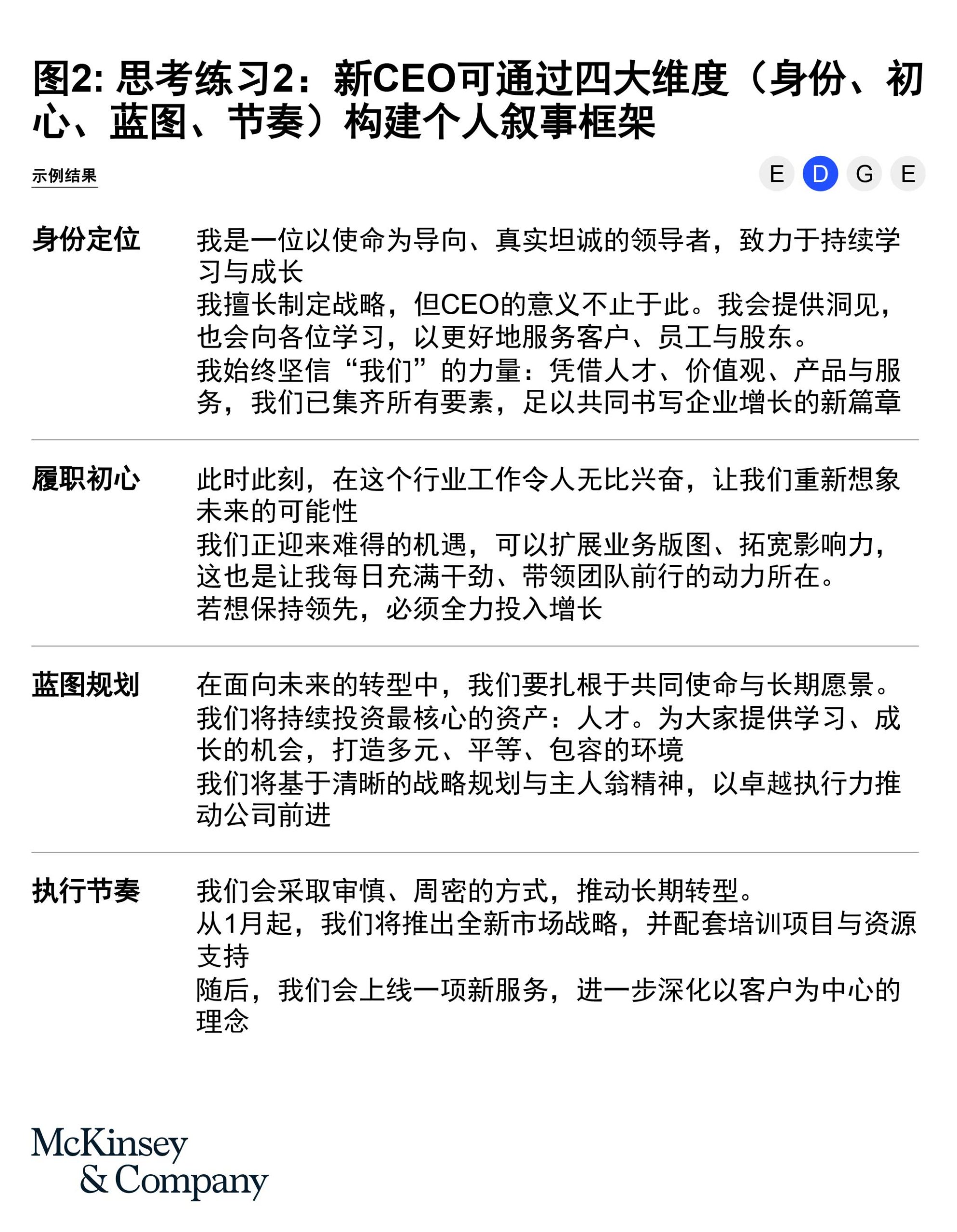
高效的叙事,能让你坚定、从容地传递核心信息,并在实践中迭代完善。围绕四大维度(身份、初心、蓝图、节奏)搭建叙事框架,以真正激发共鸣(思考练习2):
- 身份定位(Who you are):坦诚表达你的身份认同、性格特质与价值观。正如美国航空前CEO兼董事长道格·帕克所言:“你必须明确自己的行事准则,并让大家看到你在掌舵大局。人们愿意追随一位真实而立体的领袖。”10
- 履职初心(Why you are here):清晰阐述你的使命、目标与信念。借此机会,在你的个人追求与组织目标之间建立连结,让相关方理解你为何而来、为何在此。
- 蓝图规划(What you will achieve):以清晰的议程展现责任与担当,通过“讲述+示范”的方式,让未来计划变得具体、可信。例如,派拉蒙CEO戴维·埃里森在2025年的CEO公开信中写道:“体育是增强观众粘性的强大引擎。”11上任不到一周,他便与终极格斗冠军赛敲定了一份7年的媒体版权协议,金额高达创纪录的77亿美元12。
- 执行节奏(When you will execute plans):向相关方说明你当前准备采取的行动,同时为未来关键节点设定预期。例如,某金融服务机构CEO在推出新的员工体验项目时,就清晰阐释了该项目在整体员工旅程重塑中的角色。
高效的叙事,能让你坚定、从容地传递核心信息,并在实践中迭代完善。

锤炼讲故事的能力
有人天生善于讲故事,但这门功夫本质上和肌肉无异,可以通过持续练习与打磨不断强化¹³。奥的斯电梯CEO朱迪·马克斯坦言,自己既不习惯站在聚光灯下,也未受过系统训练,但她硬是靠持续练习,成长为企业的“首席故事官”。如今她直言,讲好企业故事已成为她工作的核心:“再怎么讲好故事都不为过。”14
最佳实践能帮助CEO持续提升讲故事的能力。卓越领导者通常遵循以下原则:
- 在矛盾中找到平衡。CEO这份工作天然充满张力:既要交付短期业绩,又要布局长期发展;既要尊重历史积淀,又要推动颠覆式创新。接受这种“拉扯”本身,意味着叙事不可能一劳永逸,而要随着战略优先级、相关方反馈与个人经验不断迭代。
- 用属于你的语言与主题打造记忆点。鲜活的语言能连接看似无关的意象,突破惯性思维,激发新的洞见。因此不少CEO热衷使用比喻与类比,让抽象理念变得具象生动。保持好奇心,用你的独特视角捕捉世界的隐秘关联。例如,微软CEO萨提亚·纳德拉提出用“求知若渴”(learn it all)代替“无所不知”(know it all)的理念,激发了成长型思维,强化了信息传播效果15。
- 追求简单凝练。真正有力的表达,往往以最简洁的方式击中人心。试着将核心信息压缩在六个词以内。看似简单的信息,反而能提供清晰的使命感与战略方向,影响从研发到市场传播的方方面面。但抵达这种凝练,离不开反复锤炼。不妨参考一些卓越企业的使命宣言:耐克的“为每一位运动员带来灵感与创新”或星展银行的“让银行服务充满愉悦”。
- 用重复加深认知。宝洁前CEO雷富礼曾说,理念要深入人心,必须靠“千百遍的重复”16。我们的研究同样显示,增长型领导者在对内对外沟通中反复重申核心理念的概率高出80%17。
- 让故事经受考验。优秀的叙事从来不是闭门打造的,而是在质疑、反思与挑战中锤炼而成。卓越CEO应主动邀请客观的外部人士扮演“挑战者”。例如有位CEO在与媒体、分析师或客户进行重要沟通前,会邀请调查记者对她的叙事进行“剖析、批判与重构”。
- 构建适配受众、独具风格的传播平台。如今的员工跨越多个代际18,叙事的内容与传播方式也必须相辅相成。越来越多CEO围绕核心叙事搭建传播矩阵,系统整合社交媒体、公开演讲与媒体互动等渠道,确保信息在组织与相关方之间高效流动。成功的矩阵既由CEO定调,又得到相关方共振,让叙事在更多触点被听见、被理解、被讨论。
时间关系,今天的信先写到这里,在下一封信,我们还将继续探讨如何与相关方沟通,如何管理好自己的精力等等,期待重叙!
此致
敬礼
你在麦肯锡的朋友
关于作者
Blair Epstein是麦肯锡全球董事合伙人,常驻湾区分公司;Carolyn Dewar是麦肯锡全球资深董事合伙人,常驻湾区分公司;Richard Steele是麦肯锡全球董事合伙人,常驻纽约分公司;Kate Freeland是麦肯锡顾问,常驻纽约分公司;Eric Sherman是麦肯锡顾问,常驻伦敦分公司。
作者感谢Andi Almond、Ankita Varma、Dana Maor、David Honigmann、Julia McClatchy、Kurt Strovink、Max Gleischman、Michael Birshan、Ramiro Prudencio、Scott Keller和Shelley Stewart III对本文的贡献。
1 “Global CEO appointments hit a historic 8-year H1 low in 2025 amidst slow leadership turnover,” Russell Reynolds Associates,2025年7月30日。
2 Claudio Fernández-Aráoz、Gregory Nagel和Carrie Green,“The high cost of poor succession planning,”《哈佛商业评论》(Harvard Business Review),2021年6-7月刊。
3 Ruth Umoh,“The McKinsey CEO pipeline: How the consulting giant built an empire of influence and filled the world’s corner offices with its alumni,”《财富》(Fortune),2025年9月25日。
4 Carolyn Dewar、Scott Keller、Vikram Malhotra和Kurt Strovink,《A CEO for All Seasons: Mastering the Cycles of Leadership》,Scribner,2025年。
5 Carolyn Dewar、Scott Keller和Vikram Malhotra,《卓越领导者的思维模型》,Scribner,2022年。
6 Blair Epstein、Julia McClatchy、Kurt Strovink和Eric Sherman,“How the best CEOs build lasting stakeholder relationships,”麦肯锡,2024年11月26日。
7 更多有关CEO盲区的内容,请参见Scott Keller,“Seeing CEO blind spots,”McKinsey Quarterly,2025年9月3日。
8 “‘Saying “I don’t know” is one of the hardest things a leader can do’: A conversation with Delta CEO Ed Bastian,”McKinsey Quarterly,2025年10月29日。
9 Kurt Strovink,“CEO Insights: How CEOs develop a communications strategy and narrative,”麦肯锡,2024年6月25日。
10 “Doug Parker, former chairman and CEO of American Airlines, shares leadership lessons,”麦肯锡,2025年8月15日。
11 David Ellison,“A message from our chairman and CEO,”派拉蒙,2025年8月7日。
12 John Koblin,“Paramount strikes seven-year deal to stream U.F.C. fights,”《纽约时报》(New York Times),2025年8月11日。
13 “顶尖CEO如何讲好企业故事,”麦肯锡,2025年6月30日。
14 “How Judy Marks leads Otis Worldwide Corporation through uncertainty and technological evolution,”麦肯锡,2025年3月11日。
15 Brad Mendelson、Harald Fanderl、Homayoun Hatami和Liz Hilton Segel,“Building a superpower: What can we learn from the Magnificent Seven?”麦肯锡,2024年6月25日。
16 Carolyn Dewar、Scott Keller、Vikram Malhotra和Kurt Strovink,“Starting strong: Making your CEO transition a catalyst for renewal,”McKinsey Quarterly,2022年11月17日。
17 “Achieving growth: Putting leadership mindsets and behaviors into action,”McKinsey Quarterly,2025年1月13日。
18 Bryan Hancock,“Making sense of generational stereotypes at work,”麦肯锡,2023年7月6日。





